Instance Verification Kit (IVK)

spin lock @ [7314+34+/linux-3.19-rc1/drivers/scsi/libfc/fc_fcp.c]
Instance Signature: scsi_pkt_lock

The Matching Pair Graph:


Function Name
Control Flow Graph (CFG)
Events Flow Graph (EFG)
Source Correspondence
fc_eh_abort [53871+11+/linux-3.19-rc1/drivers/scsi/libfc/fc_fcp.c]
fc_fcp_abts_resp [20067+16+/linux-3.19-rc1/drivers/scsi/libfc/fc_fcp.c]
fc_fcp_cleanup_each_cmd [28270+23+/linux-3.19-rc1/drivers/scsi/libfc/fc_fcp.c]
fc_fcp_cmd_send [31052+15+/linux-3.19-rc1/drivers/scsi/libfc/fc_fcp.c]
fc_fcp_complete_locked [26147+22+/linux-3.19-rc1/drivers/scsi/libfc/fc_fcp.c]
fc_fcp_error [32356+12+/linux-3.19-rc1/drivers/scsi/libfc/fc_fcp.c]
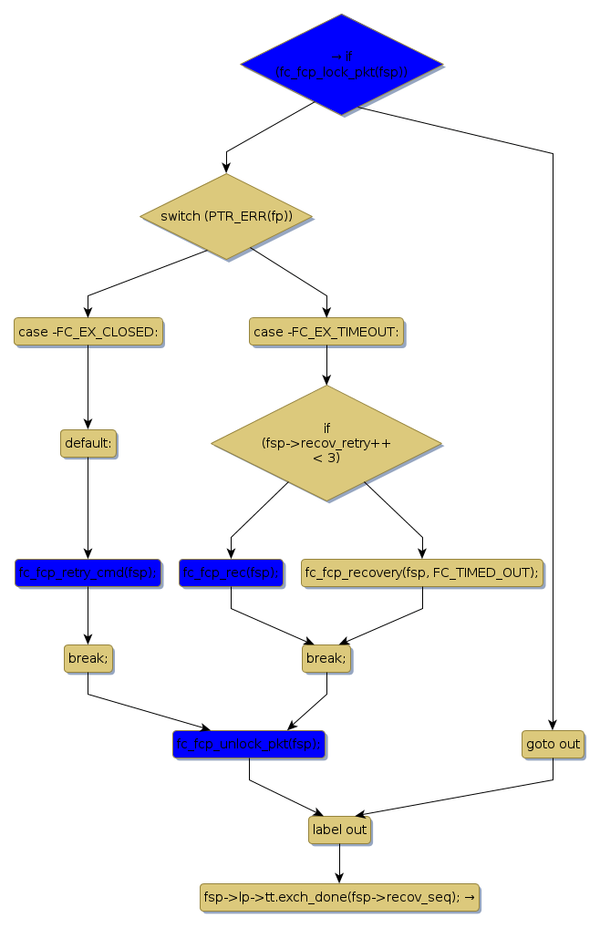
fc_fcp_lock_pkt [7271+15+/linux-3.19-rc1/drivers/scsi/libfc/fc_fcp.c]
fc_fcp_pkt_abort [32947+16+/linux-3.19-rc1/drivers/scsi/libfc/fc_fcp.c]
fc_fcp_rec [37846+10+/linux-3.19-rc1/drivers/scsi/libfc/fc_fcp.c]
fc_fcp_rec_error [43032+16+/linux-3.19-rc1/drivers/scsi/libfc/fc_fcp.c]
fc_fcp_rec_resp [39234+15+/linux-3.19-rc1/drivers/scsi/libfc/fc_fcp.c]
fc_fcp_recv [21044+11+/linux-3.19-rc1/drivers/scsi/libfc/fc_fcp.c]
fc_fcp_recv_data [12787+16+/linux-3.19-rc1/drivers/scsi/libfc/fc_fcp.c]
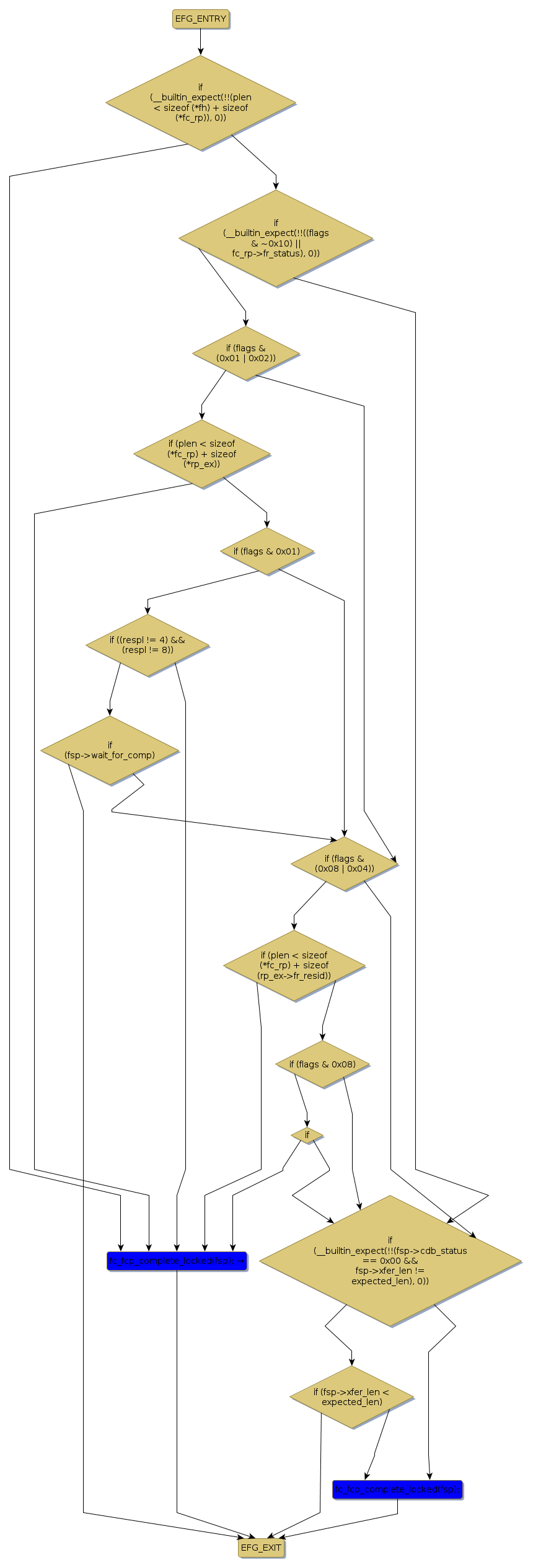
fc_fcp_resp [22683+11+/linux-3.19-rc1/drivers/scsi/libfc/fc_fcp.c]
fc_fcp_retry_cmd [8784+16+/linux-3.19-rc1/drivers/scsi/libfc/fc_fcp.c]
fc_fcp_srr [44568+10+/linux-3.19-rc1/drivers/scsi/libfc/fc_fcp.c]
fc_fcp_srr_error [47106+16+/linux-3.19-rc1/drivers/scsi/libfc/fc_fcp.c]
fc_fcp_srr_resp [46046+15+/linux-3.19-rc1/drivers/scsi/libfc/fc_fcp.c]
fc_fcp_timeout [37162+14+/linux-3.19-rc1/drivers/scsi/libfc/fc_fcp.c]
fc_fcp_unlock_pkt [7652+17+/linux-3.19-rc1/drivers/scsi/libfc/fc_fcp.c]
fc_io_compl [50249+11+/linux-3.19-rc1/drivers/scsi/libfc/fc_fcp.c]
fc_lun_reset [34390+12+/linux-3.19-rc1/drivers/scsi/libfc/fc_fcp.c]
fc_lun_reset_send [33679+17+/linux-3.19-rc1/drivers/scsi/libfc/fc_fcp.c]
fc_tm_done [35722+10+/linux-3.19-rc1/drivers/scsi/libfc/fc_fcp.c]